在零碳园区建设的浪潮中,绿电直连系统已成为实现高效、低碳能源利用的核心基础设施。然而,其复杂性常常让人望而生畏。本文将化繁为简,通过“源、网、荷、储、碳”五大核心要素,为您全景解析其系统架构,揭秘如何实现“五流合一”的智慧协同。

一、“五流合一”:架构的灵魂与精髓
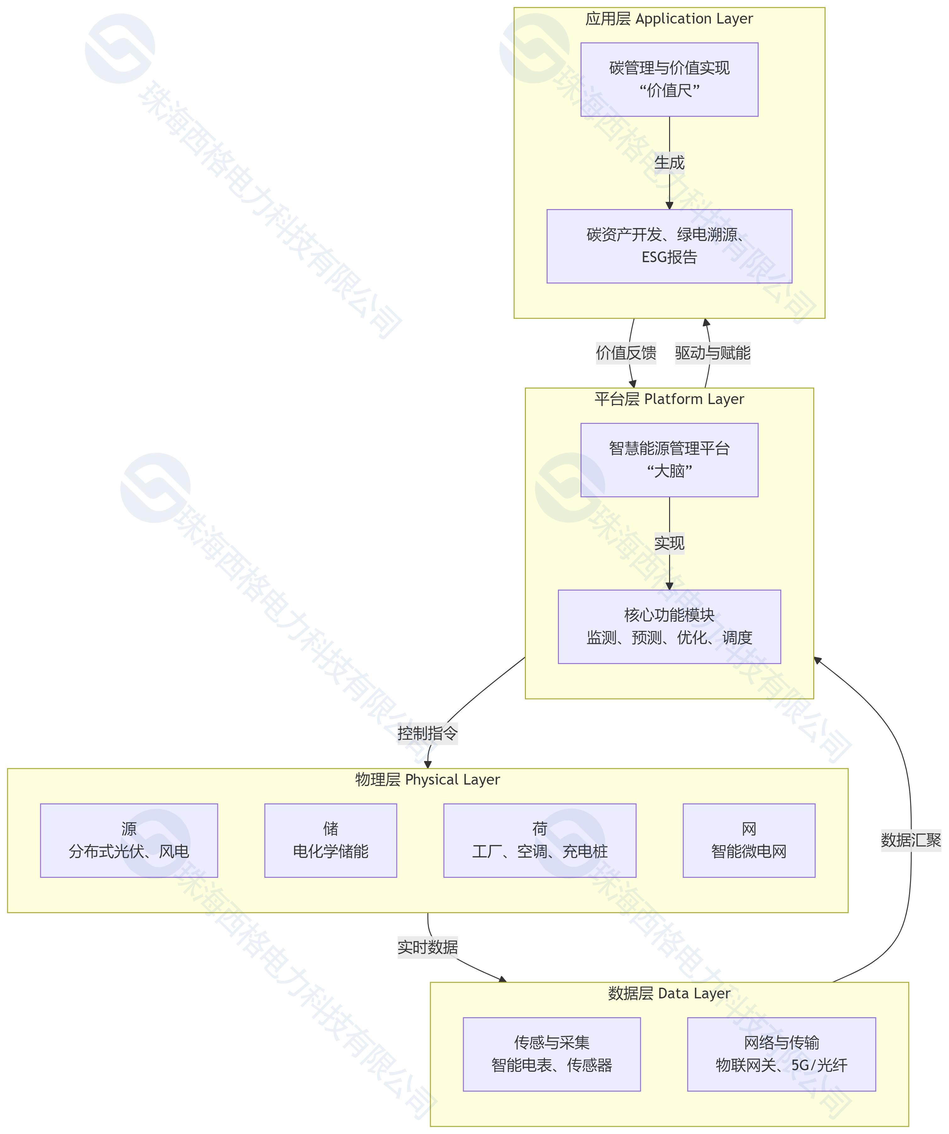
“五流合一”是指上述五大要素并非孤立存在,而是在智能能量管理系统的统一调度下,实现能量流、信息流、碳流的深度融合与协同互动。其西格电力系统架构与数据流转如下图所示:

系统架构图

数据流转图
上图揭示了“五流合一”的本质:
能量流:绿色电力从“源”发出,通过“网”络,被“荷”消耗或被“储”能暂存,形成一个可双向流动的闭环。
信息流:智能电表、传感器遍布系统,实时采集发电、用电、储能状态等海量数据,通过通信网络上传至智慧能源管理平台。
碳流:基于精准的能源数据,平台自动核算每一度绿电的碳减排量,形成可追溯的“碳流”,为碳资产开发提供“数据铁证”。
控制流:平台通过算法优化后,向下发送控制指令,指挥储能充放电、调节柔性负荷,实现系统最优运行。
价值流:最终的“碳流”数据被开发成碳资产,或用于企业ESG报告,直接转化为经济价值和品牌价值,完成价值的最终实现。
二、核心价值:1+1+1+1+1 > 5
“五流合一”的架构设计,产生了巨大的系统性增值效应:
技术价值:解决了高比例可再生能源接入带来的波动性和不稳定性难题,保障了供电安全与可靠。
经济价值:通过峰谷差价套利、降低容量电费、创造碳资产等多重途径,显著降低园区整体用能成本,并开辟新的盈利渠道。
环境价值:实现了全链条、可追溯、可信的碳减排,是园区和企业应对碳关税、实现碳中和的硬核解决方案。
社会价值:成为了构建新型电力系统在局部区域的示范样板,为大规模推广绿电消纳积累了技术和经验。
绿电直连系统绝非发电设备的简单堆砌,而是一个“源、网、荷、储、碳”五大要素在数字技术驱动下高度协同的有机整体。理解其“五流合一”的架构精髓,就抓住了其降本增效、创造价值的核心命脉。这张架构图,不仅描绘了技术的整合,更指明了通往零碳未来的清晰路径。






